How To Build A 2 Transistor Fm Transmitterlong And Short Range

Retekess Ft11 Portable Fm Transmitter Low Power Mp3 Broadcast Radio Station Power Support Tf Card Aux Input For Church Translation

Fm Transmitter Hackaday

88 108 Mhz Fm Transmitter Circuit


Wireless Rf Module Rf Transmitter And Receiver Latest

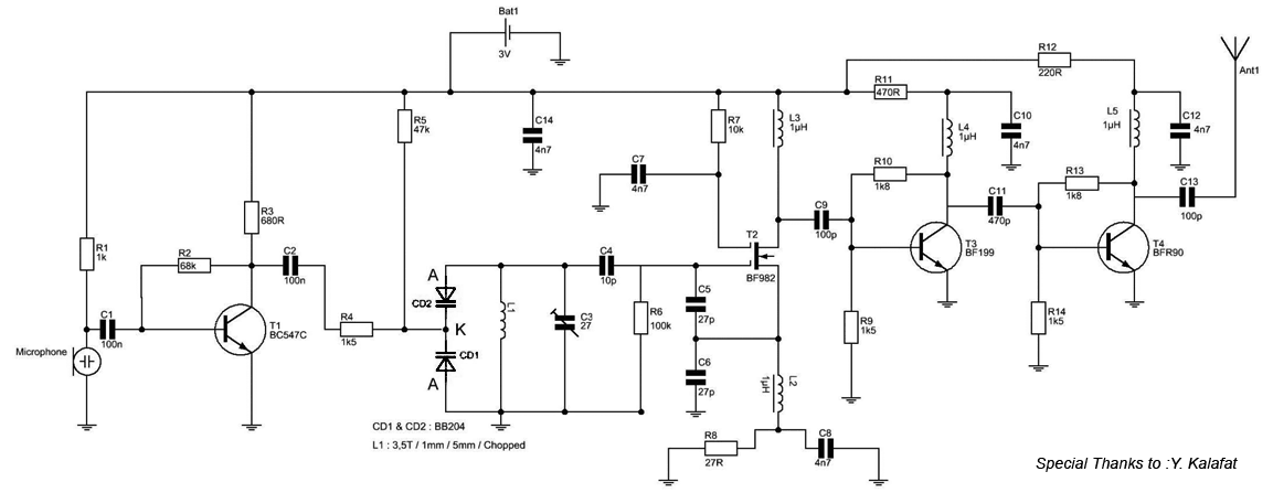
Long Range Fm Transmitter Circuit 2 Km 88 108 Mhz Vhf

Pdf Design And Development Of Low Range Frequency Modulated

How To Make Fm Transmitter Circuit With 3 Km Range

Circuit Zone Com Electronic Projects Electronic

Make This Radio Repeater Circuit At Home Homemade Circuit

How To Make Fm Transmitter 5 Steps With Pictures

Longwave Wikipedia

Boosting Fm Range Transmission From Raspberry Pi Raspberry

How To Build An Arduino Controlled Am Fm Sw Radio Projects

Circuit Zone Com Electronic Projects Electronic

Long Range Fm Transmitter
Comments
Post a Comment